近日,生态环境部发布《中华人民共和国固体废物污染环境防治法(修订草案)(征求意见稿)》,引起广泛关注。修订草案除了增设生产者责任延伸制度、垃圾分类制度等,还对具体罚则进行了修订,多项违法行为罚款提升至100万元,印刷包装企业违法成本进一步增大。
特别需要指出的是,本次《固废法》修订草案增加了排污许可制度、环境保护税、环责险等多个方面内容,并重申“洋垃圾”禁止令。此外,修订草案还新增区域合作条文,统筹建设区域性危险废物集中处置设施。新法有望在2018年底至2019年初正式出台。
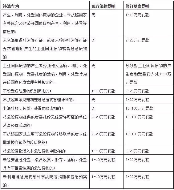
新增多项罚则,最高罚款100万元
现行《固废法》自1996年起实施,2004年第一次进行较大幅度修改,而此次则是《固废法》实施22年间第二次较大幅度修改。据了解,《固废法》修订草案共六章102条,其中修改50条(不包括仅修改“环境保护”为“生态环境”的条款),新增14条,删除4条。
修订草案强化了生产者的主体责任,强调固体废物产生者是固体废物治理的首要责任人。草案还提出“生产者责任延伸制”,将废弃电器电子产品管理经验吸纳与固化,鼓励生产者开展生态设计、建立回收体系,促进资源回收利用。
值得一提的是,修订草案对部分违法行为的罚则进行了修订,多项违法行为的罚款提升至100万元,一些以往没有具体罚则的行为,也加上了相应的罚则。

排污企业固废处理成本大增
针对涂料行业来说,固废处理也是环保转型的一项重点之一。使用涂料进行阻挡层涂敷或喷漆、上漆过程中产生的废物就属于危险废物。《中华人民共和国固体废物污染环境防治法》对于危险废物的定义是指列入《国家危险废物名录》或者根据国家规定的危险废物鉴别标准和鉴别方法认定的具有危险特性的固体废物。因此,涂料行业固体废物处理、废旧包装处理、废弃涂料处理等固体废物管理的途径就值得我们深入进行探讨。
据了解,国家规定企业产生的固体废物必须交由有处理资质的第三方处理,但目前在国内,废弃物处理商的处理能力有限,水平参差不齐。更让人头疼的是,国家可以提供废弃物处理资质认证的机构有限,虽然各地也在积极扩大废弃物处理能力,但是仍然严重“产”不足需,有些企业每年有3-5个月时间都找不到合适的第三方来处理废弃物。并且处理成本压力非常大,特别在一些南方城市废弃物焚烧的成本甚至达到18000元/吨。
环保固废技术研究人员认为:“科技支撑能力不足,缺乏基础研究,危险废物鉴定机构和鉴定程序不明确。这都是导致目前固废处理成本飙升的原因。”
关于固废管理的常用知识
其大小、颜色都是有规定的。等边三角形(边长不小于40cm),背景为黄色,图形为黑色。其设置的主要目的是警示作用,所以必须醒目哦——
危险废物包装容器上张贴的标签长这样的:
上图中的危险废物类别根据实际张贴相应图标或印制相应图标,其有:

关于危废库设置应符合以下要求:
1.危险废物贮存库遵循防扬散、防流失、防渗漏原则。
2.危险废物贮存设施入口处醒目的地方标示“危险废物贮存库”字样(黄底黑字,30cmx15cm的长方形)和设置危险废物警示标志。
3.污染环境防治责任制度要上墙。
4.生产工艺流程图要上墙,在图中要标注产生危险废物环节。
5.制作危险废物目录。
6.危废库门口要设置围堰、导流槽、地面做防渗。
7.危险废物要分类、分区贮存,种类之间要设定明显的分区标识,如设定围栏或地面画分区线。在每一类贮存区墙上张贴标识,在每一类物品上张贴标识。
8.危废贮存库要放一台秤,并在墙上张贴台秤标签。放置灭火器。
9.在危废库放置出入库台账。
对于临街房楼上建设危废库无特别要求,关键方便危险废物贮存和转运。具体要求参考《危险废物贮存污染控制标准》GB18597-2001(2013年修订)。
企业49个常见危废问题汇总及解决方案
1、园区企业环保问题集锦
1)我们公司刚签了危废处置合同,去环保局备案,不让备案,说环评上没有,怎么回事?
答:有些企业由于工艺、设备或产品的更改,需要做“环保三同时”或补充环评,2017年新“环评法”,参考“建设项目环境保护管理条例”执行,如果仓储堆不下,也需要去区环保局做情况说明和管理预案,在线备案通过即可转移。
2)我们公司最近被环保局抽检了,说要我们提供实验室危废的台帐,这个台帐需要哪些资料。
答:实验室危废从采购、入库、领用、剩余去向,都需要做登记,并注明日期、登记人,基本元素:名称、数量、包装、领用用途、领用日期、废弃数量、废弃日期、管理人。
3)最近公司上了新的VOCs设备,是用活性炭吸附的,环评上废活性炭是危废,需要有哪些特别注意事项吗?
答:活性炭需要定期更换,做好更换的记录台帐;更换次数除了根据环评上的产量预估,需要定期做废气排放口的监测数据是否达标,特别的化工、印刷、涂装行业;废活性炭的处置签约合同,每年要走一次转移联单。
4)公司有一些过期的水性油漆,是危废吗?
答:根据《国家危险废物名录》,明确是危废,编码为900-299-12生产、销售及使用过程中产生的失效、变质、不合格、淘汰、伪劣的油墨、染料、颜料、油漆。
5)水性油漆是不是不列入危废了?
答:前期环评上已列为危废的,或是新增工艺产生的,都不能随意处置,需要走重新鉴定流程(需要重新签定的企业可与东方循环联系);关于有些企业未作鉴定而处置的,后续一旦被查到检测出有重金属超标,或是二甲苯、乙烯等有害物质超标,企业负全责。
6)我们今年危废备案的量已经满了,但是危废处置单位不出货,我要重新找处置单位,可以再备案吗?
答:可以的,我们平台有两家这样的企业,一家在闵行,一家在青浦,去环保局做了说明,重新签处置合同,重新备案,重新走联单,环保局会取消前一次的备案。
7)我司危废的量特别少,一年下来也没有多少公斤的,可不可以不每年都处置?
答:《中华人民共和国固体废物污染环境防治法》第五十八条第二款:贮存危险废物必须采取符合国家环境保护标准的防护措施,并不得超过一年;确需延长期限的,必须报经原批准经营许可证的环境保护 行政主管部门批准;法律、法规另有规定的除外。实际可以到环保部门申请延长。
8)对于润滑油机油的空桶,碱性清洗剂的空桶除了交给危废处理公司处置还有什么其他合规的处理商?
答:环办政法函[2017]573号关于用于原始用途的含有或直接沾染危险废物的包装物、容器属性认定有关问题的复函,上明确表明:“用于原始用途的含有或直接沾染危险废物的包装物、容器,原生产该包装物、容器的企业事业单位或其他生产经营者。供应商、经销商具有危险废物经营许可证,且将回收的含有或直接沾染危险废物的包装物、容器交给原生产该包装物、容器的企业事业单位或其他生产经营者重新用于原始用途的,可视为原所有者。
所以为什么现在生产商不回收了,因为没危废经营许可证,而且又不能用于原用途(每种油漆的MSDS不一样,怎么做原用途?),平台建议不焚烧,为你对接利用处置商,最低3000元/吨,合规合法处置。
2、危废常见问题
1)危险废物贮存是否规范,不得露天堆放;
2)危险废物贮存地及包装是否有标识,需要有清楚、正确的标识;
3)危险废物自建处理装置设施运转是否正常;
4)部分企业没有危险废物清晰、详细的台账;
5)是否对危险废物进行有效分类;
6)是否按时完成危险废物动态管理相关信息的申报和执行联单制度。
3、固废检查都有哪些内容
检查危废暂存、处理、处置场所是否在自然保护区、风景名胜区、饮用水水源保护区、基本农田保护区和其他需要特别保护的区域内,是否符合相关选址要求,是否符合法律法规等。
检查排污者是否向江河、湖泊、运河、渠道、水库及其最高水位线以下的滩地和岸坡等法律、法规规定禁止倾倒废弃物的地点倾倒固体废物。对于危险废物的贮存、处理处置。
检查危废暂存场所是否设置了符合环境保护要求的设施。
有毒有害固体废物等危险废物,应设置专用堆放场地,并必须有防扬散,防流失,防渗漏等防治措施。
固体废物转移。
1)检查固体废物转移的情况;
2)检查转移危险废物的,是否填写危险废物转移联单。并经移出地设区的市级以上地方人民政府环境保护主管部门商经接受地社区的市级以上地方人民政府环境保护主管部门同意。
检查污泥处置合同、污泥运输磅称记录等,判断污泥产生量是否合理。
环保标志:须设置危废标志牌。
4、企业应如何做好固废处理
根据国家和地方环保法律法规规定:产生危险废物单位必须将危险废物进行集中处理,安排专人负责收集和管理工作,待运危险废物要设置专门容器储存,危险废物必须交有具有相应资格的单位进行收集、运输、处理和处理。
1)危废减量化、资源化和无害化
根据危险废物污染防治技术政策:建设单位对危废应减量化、资源化和无害化。尽可能防止和减少危险废物的产生;对产生的危险废物尽可能通过回收利用,减少危险废物处理处置量;不能回收利用和资源化的危险废物委托有资质单位处理、处置。《固废法》等法律法规禁止将危险废物提供或者委托给无经营许可证的单位从事收集、贮存、利用、处置的经营活动。不能焚烧、填埋等。项目危废应委托具有危险废物经营许可证的专业单位进行处置,并执行遵守手续与制度。
2)危废收集
危险废物需要用专门容器,根据成分进行分类收集。危险废物分类收集必须与综合利用和处理处置相结合。装运危险废物的容器应根据各种危险废物的不同特性而设计,能有效地防止渗漏、扩散。装有危险废物的容器必须贴有标签,在标签上详细标明危险废物的名称、重量、成分和特性。
3)危险废物暂存场所选址要合理,并且需有防腐、防渗、防漏措施,及废气、废水收集设施;
4)危险废物的包装材料不能与危险废物进行相溶和反应;
5)企业需要有符合规定的标签和标识,不得擅自倾倒、堆放危险废物;
6)企业在转移危险废物前,须及时完成危险废物动态管理信息系统的相关信息申报;收运人员出车前应获取废物信息单(卡),明确需收运的危险废物种类、数量,做好收运准备,如:包装物及防护装备等。危险废物装车前,根据信息单(卡)的内容对废物的种类、标签、包装物的密闭状况进行检查、核对,对接收的废物进行确认,符合包装、运输要求时才能接收。同种类的危险废物不宜混装运输,特殊情况下需混装运输时,应采取有效的隔离措施。运输危险废物的车辆应严格遵守危险品交通运输法律法规的要求,在可能情况下绕过城市主要街道、居住区、疗养区、饮用水源保护区、自然保护区等。
7)企业需要有清晰、详细的台账;五联单执行情况,企业需要有齐全的转移手续对危险废物进行交换转移。
从“清废行动”启动到《固废法》修订,从中央号令到地方贯彻,固体废料从以往在环保工作上的“默默无闻”,成为目前国家环保工作的重点之一。可以预见,今后面临的环保压力将越来越大。
来源:风险管理一点通
声明:本网站对转载、分享、陈述、观点保持中立,目的仅在于传递更多信息,版权归原作者所有。如涉及作品版权问题,请与我司联系,我们将尽快删除内容!
